近日,教育部公布了截至2023年6月30日完成备案的学位授予单位自设二级学科和交叉学科名单。
一起来看
↓↓↓
学位授予单位(不含军队单位)
自主设置二级学科名单
(截至2023年6月30日)
(安徽)





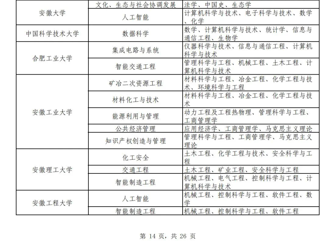
学位授予单位(不含军队单位)
自主设置交叉学科名单
(截至2023年6月30日)
(安徽)



根据《研究生教育学科专业目录(2022年)》,本名单对原风景园林学、医学技术、工商管理、公共管理、图书情报与档案管理、艺术学理论、音乐与舞蹈学、戏剧与影视学、美术学等一级学科及其下设二级学科和依托上述一级学科设置的交叉学科进行了相应调整。之前已按原二级学科或交叉学科入学学生的培养仍按原学科执行。
安徽发展网版权及免责声明:
1、凡本网注明“来源:安徽发展网” 的所有作品,版权均属于安徽发展网,未经本网授权,任何单位及个人不得转载、摘编或以其它方式使用上述作品。已经本网授权使用作品的,应在授权范围内使用,并注明“来源:安徽发展网”。违反上述声明者,本网将追究其相关法律责任。2、凡本网注明 “来源:XXX(非安徽发展网)” 的作品,均转载自其它媒体,转载目的在于传递更多信息,并不代表本网赞同其观点和对其真实性负责。
3、如因作品内容、版权和其它问题需要同本网联系的,请在30日内进行。
※ 有关作品版权事宜请联系:18225885531 邮箱 cp55991@163.com

推荐阅读